模式切换
流水线(Pipeline)
什么是 Jenkins Pipeline
Jenkins Pipeline 是一种用于定义和自动化软件构建、测试和部署过程的工具,它将整个流程视为代码,提供了一种灵活和可扩展的方式来管理持续集成(CI)和持续交付(CD)工作流。
通过使用 Jenkins Pipeline,开发团队可以更高效地管理软件开发生命周期,提高交付的可靠性和速度。
Jenkins Pipeline 的定义被写入一个文本文件(称为 Jenkinsfile),该文件可以提交到项目的源代码控制存储库。这是"流水线即代码"的基础,将 CD 流水线视为要像任何其他代码一样进行版本控制和审查的应用程序的一部分。
主要特点
- 流水线作为代码:允许用户使用 DSL(领域特定语言)来定义构建过程,这样可以通过版本控制系统管理流水线配置。
- 多种类型:
- 声明式流水线(Declarative Pipeline):更简洁的语法,易于使用和阅读,适合初学者。
- 脚本式流水线(Scripted Pipeline):基于 Groovy 的复杂语法,适合需要更高自定义和动态逻辑的场景。
- 阶段和步骤:Pipeline 由多个阶段(stages)和步骤(steps)组成,能够清晰地分隔构建的不同环节,如代码拉取、构建、测试和部署。
- 支持并行执行:可以并行运行多个阶段,以提高构建效率。
- 集成广泛:支持多种插件,可以与各种工具(如版本控制、测试框架、部署工具等)集成。
使用场景
- 自动化构建和测试代码,减少手动操作的错误和时间。
- 生成和部署软件包,提高软件交付的速度和质量。
- 管理和监控构建流程,提供可视化的构建历史和状态。
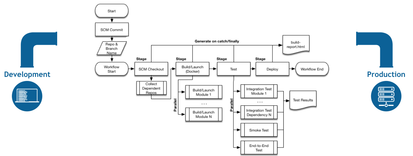
下面的流程图是一个在 Jenkins Pipeline 中轻松建模的 CD 场景的示例:

流水线概念
流水线(Pipeline)
流水线(Pipeline)是一组事件、阶段和步骤的组合,用于定义软件构建和交付的流程。Pipeline 可以包含多个阶段,每个阶段包含多个步骤。
节点(Node)
节点(Node)表示构建环境中的一个计算机或容器。Pipeline 可以在不同的节点上执行不同的任务,如拉取代码、构建、测试和部署。
阶段(Stage)
阶段(Stage)是 Pipeline 中的一个逻辑部分,用于分隔构建过程的不同阶段(如:构建、测试、部署)。每个阶段包含一组步骤,可以并行或顺序执行。
步骤(Step)
步骤(Step)是 Pipeline 中的一个原子操作,用于执行特定的任务(如:拉取代码、编译、测试、部署)。步骤可以是 Shell 脚本、Jenkins 插件或外部工具。
